楼凤
ENGLISH
资料下载
站点地图
院长信箱
书记信箱
联系我们
楼凤
楼凤 概况
楼凤 介绍
历史沿革
现任领导
机构设置
楼凤 视频
联系我们
师资队伍
高层次人才
教学科研岗
实验教辅岗
行政管理岗
教育教学
本科教育
研究生教育
科学研究
科研基地
学术团体
科研团体
科研成就
公用仪器平台
国际交流
人才引进
出国访问
学生项目
学生工作
学生活动动态
校友工作
杰出校友
联系我们
楼凤 资讯
新闻动态
通知公告
学术动态
实用信息
资料下载
党建工作
组织发展
学习园地
党内活动
统战工作
工会工作
院工会干部
楼凤 双代会
工会动态
专题专栏
优秀大学生夏令营
化工学术大讲堂
楼凤 消防安全管理
教学信息简报专栏
申请考核制博士专栏
硕士研究生招生专栏
楼凤 推免专栏
庆祝建院70周年
深入学习贯彻党的二十大精神
党纪学习教育专栏
学习贯彻习近平新时代中国特色社会主义思想主题教育
“读懂中国”作品展示
一流本科发展大讨论
深入贯彻中央八项规定精神学习教育
第四届化工分离前沿技术暨全国高校分离工程课程教学研讨会
美丽化工
校友及捐赠
化工人物
站点地图
国际交流
楼凤 资讯
新闻动态
通知公告
学术动态
实用信息
资料下载
通知公告
当前位置:
楼凤
>
楼凤 资讯
>
通知公告
>
正文
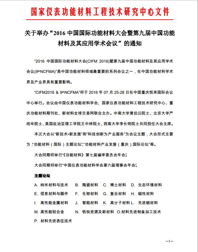
2016中国国际功能材料大会通知
发布时间 :2016年05月31日 阅读量:
上一条:
楼凤 学术墙报交流活动现场活动通知
下一条:
2016年楼凤 第二次接收转专业学生的通知